王中林院士团队:碳纳米管新应用!
物联网与大数据的融合已将体育运动带入数字化信息时代。这一变革推动了锻炼方法、运动理念的创新,并促进了智能设备的广泛应用。体育数字化依赖于部署在运动场地、运动器材和运动员上的传感器网络,以收集实时运动表现数据。通过先进的数据分析,这些技术能够实现精准的运动表现评估、个性化训练方案以及比赛中的客观决策。然而,传统传感器通常由电池供电,这可能导致高昂的维护成本、环境问题,并影响其可穿戴性能。为克服这些挑战,迫切需要开发轻量化、免维护的传感器,以提高体育系统的效率和持续性。
2012年,王中林教授提出了摩擦纳米发电机(TENG)。其工作原理基于摩擦起电和静电感应的耦合效应,能够将机械能转化为电能。TENG具有高效率、结构多样化和材料选择范围广等诸多优势,可用于收集体育活动过程中产生的各种机械能。通过将机械刺激(如人体运动、物体振动和流体流动)直接转化为电信号,TENG也能作为自供能传感器使用,这对于发展免维护系统至关重要。因此,TENG技术为物联网、传感器网络和智能体育等需要大量分布式设备的新兴领域,提供了一种极具前景的能源解决方案。
在各种TENG材料中,气凝胶在压力传感应用方面展现出巨大潜力。其独特的三维多孔结构可提供高传感灵敏度,因为压缩过程中接触面积的逐渐增大会增强TENG的输出。然而,大多数气凝胶存在脆性大、机械强度低和可压缩性有限的问题。此外,其较差的导电性和微弱的电荷存储能力限制了TENG的输出功率和效率。为应对这些局限,需要开发简单而有效的加工策略,以同时提升气凝胶的机械性能和电学性能,从而优化其在TENG制造中的性能,并拓展其在智能可穿戴设备中的应用。
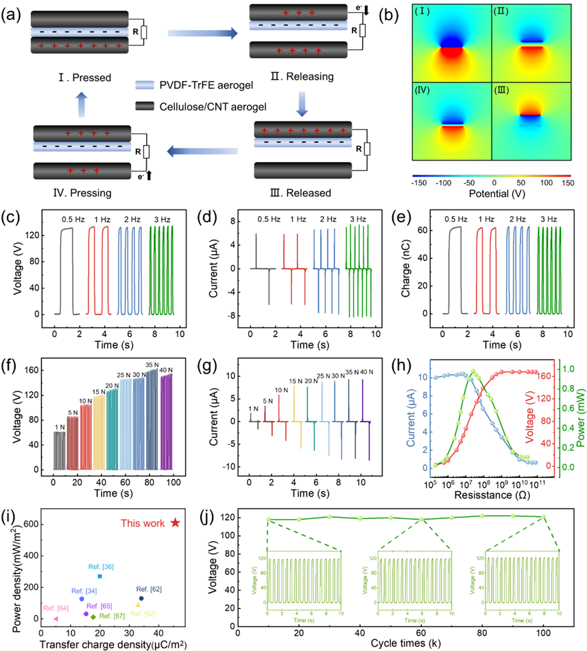
近期,中国科学院北京纳米能源与系统研究所王中林院士课题组报道了一种利用简单高效的冷冻干燥策略制备的全气凝胶摩擦纳米发电机(AA-TENG)。该器件具有优异的弹性、高输出性能和超低密度(7.92×10-3 g/cm3)。AA-TENG的电极由高弹性(高度保持率≥90%)且柔性的纤维素/碳纳米管气凝胶构成,采用两次冷冻干燥法制备。其摩擦层则由具有优异摩擦电性能的聚偏氟乙烯-三氟乙烯(PVDF-TrFE)气凝胶构成(β相含量高达88.95%),通过简单的定向冷冻干燥与压缩工艺制备。此外,我们通过密度泛函理论和实验研究,系统验证了PVDF气凝胶中β相含量对提升摩擦电性能的作用机制。得益于其卓越性能,AA-TENG进一步被用作主动式摩擦电传感器,用于开发自供能无线击剑动作分析系统。该系统响应时间短(<60 ms),能精准记录击打位置和时机,以辅助比赛判罚。利用卷积神经网络算法,该系统可精确分类三种击剑动作(验证准确率达100%,损失值低至0.0858),为训练中提高准确性和识别弱点提供宝贵见解。这项工作为智能体育和大数据分析领域的自供能系统提供了新颖的策略,有望对全球体育产业产生深远影响。
该成果以“Highly elastic, lightweight, and high-performance all-aerogel triboelectric nanogenerator for self-powered intelligent fencing training”为题,发表在近期的Materials Science and Engineering: R: Reports期刊上。该文章的第一作者为研究生陈慕琦、季明澜,北京纳米能源与系统研究所王中林院士、骆健俊副研究员,中国海洋大学李潇逸教授为共同通讯作者。该研究工作得到了国家自然科学基金、国家重点研发计划、山东省自然科学基金等项目资助。

图1.AA-TENG 的击剑应用示意图和结构设计。

图2. 纤维素/碳纳米管气凝胶的制备流程和性能表征。

图3. PVDF-TrFE 气凝胶的制备流程和性能表征。

图4. AA-TENG 的工作原理和输出性能。

图5. AA-TENG在自供电无线击剑受击分析系统中的应用。
原文:https://doi.org/10.1016/j.mser.2025.101004

